Last news
名词解释
LLM(Large Language Model,大语言模型)
定义
LLM 是基于海量文本数据训练的深度学习模型,能够理解、生成和推理人类语言,通过预测文本序列的概率分布实现智能交互。

RAG(Retrieval-Augmented Generation,检索增强生成)
定义
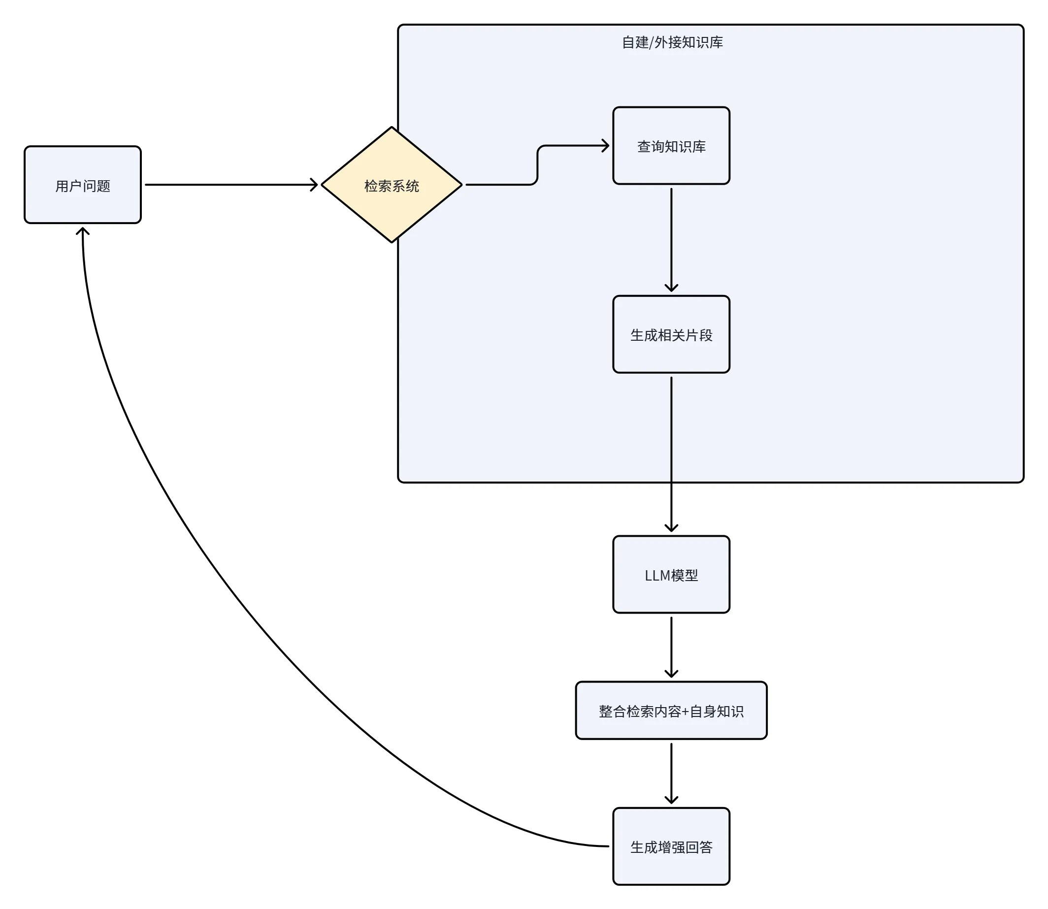
RAG 是一种将实时信息检索与大语言模型结合的架构,通过从外部知识库动态提取相关数据,增强LLM生成答案的准确性和时效性。
RAG 的典型工作流
- 用户输入问题。
- 将问题向量化,然后检索最相似的文档切片。
- 将检索到的上下文与问题拼接后输入 LLM。
- LLM 输出带引用信息的回答。
- 前端渲染回答、可选地在可视化界面中展示引用详情。

- RAG和LLM区别:
- RAG 不是新模型,而是LLM的增强框架。
- LLM是RAG的生成引擎,检索系统是RAG的知识补给站。
| 术语 | 本质 | 解决痛点 | 是否可独立存在 |
|---|---|---|---|
| LLM | 通用语言智能体 | 自动化文本生成与理解 | 是 |
| RAG | LLM的“扩展知识站” | 突破静态知识边界+减少幻觉 | 否(依赖LLM) |
MCP(Model Context Protocol)
Model Context Protocol (MCP) 是由 Anthropic 开发的开放标准协议,为 AI 与外部工具和数据源提供标准化交互接口。AI 通过此协议访问软件工具和数据资源。

RAG 和MCP可以相互协作
RAG 解决“知道什么”,MCP 解决“能做什么”
详细了解 MCP 协议,请参考 Model Context Protocol。
蒸馏技术**(Knowledge Distillation)**
基本定义
蒸馏技术(Knowledge Distillation) 的主要思想是:
用一个训练好的大模型(Teacher)指导一个小模型(Student)学习,从而让小模型获得大模型的能力。
解决了什么问题?
以DeepSeek-R1为例,它提供了卓越的推理能力,但是其超大的模型尺寸(671B)会消耗较大的模型推理资源。为此我们可以通过模型蒸馏的方式将 DeepSeek-R1 的推理能力迁移到开源小尺寸模型(例如Llama-3.2-3B)上,从而在保证效果的同时降低推理消耗成本。
| 问题 | 蒸馏技术的作用 |
|---|---|
| 大模型太重,无法部署在移动端或边缘设备 | 通过蒸馏将模型压缩成轻量化模型(如从 DeepSeek-R1→ Llama-3.2-3B) |
| 推理速度太慢,延迟高 | Student 模型更小更快,能在低延迟场景下运行 |
| 模型训练代价高(算力昂贵) | 用大模型离线生成指导信号,Student 可快速训练 |
| 数据不足,难以训练小模型 | Teacher 提供“软标签”补充知识,缓解数据稀缺问题 |
| 专业知识稀缺(如哪种虫害属于哪种病) | 利用大模型知识迁移到小模型 |
部署大模型服务器配置要求:

参考资料:
模型对比
👍👍👍 https://artificialanalysis.ai/
查看模型被使用的 ranking:
https://lmarena.ai/?leaderboard
AI 资讯聚合页:不生产模型,仅提供新闻(方便快速查看有没有新的产品线出来)
AI 咨询平台:https://www.toolify.ai/zh
AI 聚合资讯平台:https://ai-bot.cn/daily-ai-news/
AI Product 聚合 md:https://github.com/Eternaldeath/AIProductHome
- 泛化的了解 AI 相关的 tools
ToolAI:https://toolai.io/zh/ranking-top
- AI 相关的排行榜
AI 云产品
Google AI Studio(使用最新 Google 模型、支持 online search) https://ai.dev
👍 👍 👍 sumbuddy(chrome 插件,快速总结当前网页) https://doc.sumbuddy.app/
👍 👍 👍 秘塔(DeepSeek 可高频使用) https://metaso.cn/
非论文等严肃资料查询,暂无更多优势。推荐使用【火山引擎】
👍 👍 👍 dify:https://github.com/langgenius/dify
开源的 RAG + Agent 生产力工具,支持 docker 部署
302.ai:https://302.ai/https://github.com/302ai/.github/blob/main/profile/README_zh.md
在线互联网信息检索:https://app.tavily.com
fish speech:https://github.com/fishaudio/fish-speech 做文本、语音合成,开源
Lobe Chat:https://github.com/lobehub/lobe-chat
- 同 dify
Google Labs 实验室:https://labs.google/
NotebookLM:https://notebooklm.google.com/ 文本处理,知识库,个人笔记
NewsNow:https://github.com/ourongxing/newsnow 热点资讯
Books